浙江省企业法律顾问协会法总汇组织2022“双碳”经济前沿法律第四次沙龙
发布时间:2022-02-18 11:48 来源:浙江省企业法律顾问协会
浙江法总汇组织2022“双碳”经济前沿法律第四次沙龙.pdf
2022年2月17日晚,2022年“双碳”经济前沿法律第四次沙龙在线举行。活动由浙江省企业法律顾问协会副会长、浙江法总汇负责人张健主持。两位“双碳”经济领域法律专家进行了分享。
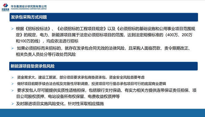
浙江省企业法律顾问协会副会长、中电建华东院总法律顾问张建树,结合华东院业务实践分享了《清洁能源在实现双碳目标中的地位及相关法律问题初探》。




德恒律所深圳办公室高级合伙人、环境保护与绿色发展专业委员会负责人廖名宗博士,分享了《环境民事公益诉讼中的几个实务问题》。



2022年,浙江法总汇将围绕“双碳”主题开展一系列活动,“双碳”经济前沿法律问题学习小组是系列活动的支撑力量,争取发展成为国内“法律圈最懂双碳、双碳全最懂法律”的复合智库和赋能组织。从1月起,浙江法总汇将于每周四晚组织一场“双碳”经济前沿法律沙龙。2022年第五次沙龙将于2月24日晚在线举行,欢迎参加!
浙江法总汇联系人:张健,手机/微信:138-0578-6435。

